https://doi.org/https://doi.org/10.53853/encr.12.2.910

Recibido: 10 de septiembre de 2024; Aceptado: 10 de junio de 2025

Enfoque clínico, diagnóstico y terapéutico de la diabetes de inicio en la madurez del joven (MODY ): una revisión narrativa


Clinical, diagnostic, and therapeutic approach to maturity-onset diabetes of the young (MODY): A narrative review

S. Cruz Calderón, 1 N. Díaz Posada, 1 S. Saldarriaga Betancur, 1 A. Ramírez Rincón, 1

Universidad Pontificia Bolivariana, Medellín, Colombia Universidad Pontificia Bolivariana Universidad Pontificia Bolivariana Medellín Colombia

Autor correspondiente: stefania.cruz.ca@gmail.com

Resumen

Contexto:

la diabetes de inicio en la madurez del joven (MODY, según sus siglas en inglés) es una forma poco frecuente de diabetes monogénica, caracterizada por mutaciones genéticas que afectan la función de las células beta pancreáticas.

Objetivo:

describir el enfoque clínico, diagnóstico y terapéutico de MODY, destacando sus características fenotípicas, herramientas diagnósticas actuales, opciones terapéuticas y su rol en la medicina de precisión.

Metodología:

se realizó una revisión narrativa de la literatura cientifica sobre diabetes tipo MODY. Se incluyeron artículos originales, revisiones narrativas, reportes de caso y guías clínicas que hubieran sido publicados en inglés y español hasta septiembre de 2024.

Resultados:

MODY es una patología heterogénea, clasificada en subtipos según mutaciones genéticas específicas. Su diagnóstico es un reto clínico, siendo erróneamente diagnosticada hasta en el 80,0 % de los casos como diabetes tipo 1 o 2, debido a su complejidad diagnóstica. La identificación de las características fenotípicas de cada subtipo, junto con el uso e interpretación adecuada de las calculadoras de probabilidad diagnóstica, son fundamentales para reducir los errores de clasificación e identificar los candidatos para estudios genéticos. Se propone un algoritmo diagnóstico como punto de partida, para la implementación sistemática de la evaluación de probabilidad diagnóstica de MODY en un centro de referencia.

Conclusiones:

el diagnóstico de MODY representa un desafío clínico, en el que una caracterización fenotípica y genética adecuada es fundamental para avanzar hacia la medicina de precisión.

Palabras clave:

diabetes mellitus, MODY, diagnóstico, clasificación, prueba genética, medicina de precisión..

Abstract:

Background:

Maturity-onset diabetes of the young (MODY) is an uncommon form of monogenic diabetes, characterized by genetic mutations that affect pancreatic beta-cell function.

Purpose:

To describe the clinical, diagnostic, and therapeutic approach to MODY, highlighting its phenotypic features, current diagnostic tools, therapeutic options, and its role in precision medicine.

Methodology:

A narrative review of the scientific literature on MODY was conducted. Original articles, narrative reviews, case reports, and clinical guidelines published in English and Spanish up to September 2024 were included.

Results:

MODY is a heterogeneous condition classified into subtypes according to specific genetic mutations. Its diagnosis represents a clinical challenge, with up to 80.0% of cases misdiagnosed as type 1 or type 2 diabetes due to diagnostic complexity. Identification of the phenotypic features of each subtype, along with the appropriate use and interpretation of diagnostic probability calculators, is essential to reduce misclassification and to identify candidates for genetic testing. A diagnostic algorithm is proposed as a starting point for the systematic implementation of MODY probability assessment in a referral center.

Conclusions:

The diagnosis of MODY represents a clinical challenge, in which proper phenotypic and genetic characterization is essential to advance toward precision medicine.

Palabras clave:

Diabetes Mellitus, MODY, Diagnosis, Classification, Genetic testing, Precision medicine.

Introducción

La diabetes de inicio en la madurez del joven (MODY, por sus siglas en inglés) es un trastorno hereditario no autoinmune causado por un defecto genético puntual que conlleva a la disfunción de la célula beta pancreática, resultando en secreción anormal de insulina, con escasos o nulos defectos en su acción (1-2). Esta hace parte del grupo de diabetes monogénica, donde se describe adicionalmente la diabetes neonatal y diabetes sindrómica (1); se caracteriza por la aparición temprana de hiperglucemia, habitualmente antes de los 25 años (aunque el diagnóstico puede ser más tardío), puede haber ausencia de autoinmunidad y un patrón de herencia autosómico dominante. Se diferencia de otros tipos de diabetes monogénica debido a que su diagnóstico se realiza después de la etapa neonatal y no presenta características extrapancreáticas con presentación sindrómica (3).

Se ha estimado que la MODY representa el 3,6 % de los casos de diabetes en pacientes diagnosticados antes de los 30 años (4) y es, además, el tipo de diabetes monogénica más frecuente. Hasta el momento, se han identificado anomalías en al menos 14 genes diferentes y, entre las variantes más frecuentemente reportadas, se encuentran: HNF1A-MODY (MODY-3), GCK-MODY (MODY-2), y HNF4A-MODY

(MODY-1), en orden de prevalencia (1-2). Su baja incidencia y heterogeneidad en presentación clínica conllevan a que el diagnóstico de MODY sea un reto, lo que enfatiza la necesidad de un enfoque clínico más estructurado y preciso. Esta revisión narrativa explora exhaustivamente las características clínicas, el diagnóstico diferencial, las herramientas de probabilidad diagnóstica y las estrategias terapéuticas de MODY.

Materiales y métodos

Se llevó a cabo una revisión narrativa de la literatura científica sobre la diabetes tipo MODY. La búsqueda de información se realizó en las bases de datos PubMed, SciELO y Google Scholar, utilizando los términos MESH: “MODY”, “Diabetes mellitus”, “Maturity onset diabetes of the young”, “diagnosis”, “classification”, “genetic testing” y “precision medicine”.

Se incluyeron artículos originales, revisiones narrativas, reportes de caso y guías clínicas publicadas en inglés o español hasta septiembre de 2024. Tras la búsqueda preliminar, se realizó una lectura crítica de los textos completos por parte de los autores, seleccionando aquellos documentos que ofrecieran información relevante acerca del diagnóstico, clasificación, historia natural y tratamiento de la diabetes tipo MODY en general o de alguno de sus subtipos.

Resultados

Enfoque diagnóstico

El enfoque clínico se basa en el reconocimiento del fenotipo y del comportamiento clásico de la MODY, permitiendo identificar a los pacientes que se benefician de la realización de estudios genéticos confirmatorios. Dentro de las variables que modifican la probabilidad diagnóstica de la MODY se encuentran: la edad del debut; la evolución estable de la enfermedad, con niveles de HbA1c entre 5,6 % y 7,6 %; la ausencia de obesidad, síndrome metabólico y antecedentes familiares de diabetes. Basado en dichas variables, se han descrito herramientas de probabilidad diagnóstica: el puntaje de Shields fue validado en Reino Unido para estimar la probabilidad de diabetes tipo MODY (5), sin embargo, este puntaje no ha sido validado en la población colombiana. En América Latina se realizó la validación de dicho score en Brasil, donde se recomendó el uso de un puntaje mayor al 60,0 % de probabilidad de MODY para realizar un estudio genético en población no caucásica, sin embargo, un puntaje mayor al 40,0 % puede ser aplicado en centros de referencia donde se cuente con la disponibilidad de recursos para la realización de pruebas genéticas, dado que dicho punto de corte tiene un adecuado rendimiento diagnóstico, con sensibilidad y especificidad del 97,0 % y el 96,0 %, respectivamente, valor predictivo positivo (VPP) del 91,0 % y valor predictivo negativo (VPN) del 99,0 % (6).

La Asociación Americana de Diabetes (ADA, por sus siglas en inglés) plantea considerar el diagnóstico de MODY posterior a descartar una etiología autoinmune con un punto de corte para MODY >5,0 % (2). Por su parte, la Endocrine Society recomienda, como punto de corte, un puntaje >25,0 % para proceder a realizar estudio genético, no obstante, si bien puntos de corte más bajos aumentan la capacidad de captar casos, esto puede llevar a gastos elevados en un país en vías de desarrollo, de ahí la importancia de la precisión del juicio clínico al momento de hacer el abordaje diagnóstico de diabetes (7).

Características clínicas

MODY es una patología clínica y genéticamente heterogénea. Los avances en las pruebas genéticas han permitido reconocer y clasificar la enfermedad en 14 subtipos relacionados con genes mutados específicos, no obstante, entre el 80,0 % y el 95,0 % de los casos están relacionados con mutaciones en los genes del factor nuclear de hepatocitos 4α (HNF4A), glucocinasa (GCK) y factor nuclear de hepatocitos 1α (HNF1A), siendo esta última mutación la relacionada con el subtipo 3, que es el más frecuente, correspondiendo al 40,0 %-50,0 % de los casos de MODY (8).

Los criterios diagnósticos iniciales de la MODY fueron planteados por Tattersall y Fajans en 1975, quienes consideraron el diagnóstico en pacientes con diabetes antes de los 25 años, la historia familiar con patrón de herencia autosómica dominante, la preservación de la función de la célula beta pancreática (ausencia de requerimiento de insulina) y la ausencia de obesidad y de cetoacidosis (9). A partir de la descripción de la mutación en GCK en 1992 y tras los avances en pruebas genéticas, así como el desarrollo de la secuenciación de nueva generación (NGS, por sus siglas en inglés), se han identificado diferentes mutaciones asociadas con los subtipos de la MODY (1), sin embargo, es probable que las estadísticas estén subestimadas para América Latina, y que existan aún mutaciones genéticas sin identificar y que correspondan con los casos con características sugestivas de MODY con pruebas genéticas negativas, descritos como MODY-X (10-11).

En ese sentido, aunque la MODY se caracteriza por compartir ciertas características comunes, actualmente se comprende como un grupo de enfermedades heterogéneas, donde cada mutación genética se asocia con un fenotipo monogénico que puede tener características particulares en su presentación y responder a distintas estrategias terapéuticas. Además de las características ya mencionadas, la MODY se suele cursar con hiperglucemia leve y comportamiento estable, principalmente al inicio de la enfermedad, así como con ausencia de autoinmunidad relacionada con la célula beta pancreática (1, 12), Por otro lado, la MODY debe considerarse en pacientes con antecedentes familiares de diabetes en primera línea de consanguinidad, en al menos dos generaciones consecutivas si uno de los familiares fue diagnosticado antes de los 25 años, asimismo, el diagnóstico debe contemplarse en casos con afectación en tres generaciones sucesivas, independientemente de la edad de presentación (13-14). En la tabla 1 se describen las características típicas que comparten los diferentes subtipos de MODY y aquellas específicas de los subgrupos más frecuentes.

Tabla 1: Características generales y de los subtipos más frecuentes de MODY

Diagnóstico antes de los 30 años
Herencia autosómica dominante
Ausencia de características de DT1 o DT2
Anticuerpos negativos
Hiperglucemia leve
Preservación de función beta pancreática
Características particulares de los subtipos más frecuentes
MODY-1 (HNF4A) MODY-2 (GCK)
Hipoglucemia hiperinsulinémica neonatal, macrosomía, diabetes gestacional y sensibilidad a las sulfonilureas. Hiperglucemia leve y estable, asintomáticos, diabetes gestacional y bajo peso al nacer.
MODY-3 (HNF1A) MODY-5 (HFN1B)
Diagnóstico en adolescencia o adultez joven, sensibilidad a sulfonilureas y complicaciones micro y macrovasculares. Quistes renales, malformaciones del tracto urinario, agenesia o atrofia pancreática y disfunción pancreática exocrina.

Fuente: elaboración propia

Dentro de los subtipos más frecuentes, MODY-1 puede presentarse con hipoglucemia hiperinsulinémica neonatal y, posteriormente, desarrollar diabetes durante la adolescencia. Por su parte, MODY-2 se caracteriza por hiperglucemia en ayunas leve con pobre progresión y usualmente no presenta hiperglucemia posprandial significativa, manteniendo un promedio de HbA1c entre 5,7 % y 7,5 %. Estos suelen ser pacientes asintomáticos diagnosticados durante estudios de rutina y se asocian con bajas tasas de complicaciones microvasculares. MODY-3 comparte su presentación en la adultez joven o en la adolescencia con MODY-1, puede presentar glucosuria posprandial antes del desarrollo de los criterios de diabetes y se asocia con el desarrollo de complicaciones micro y macrovasculares descritas en diabetes tipo 1 y 2. Finalmente, MODY-5 se asocia con alteraciones pancreáticas, renales y genitourinarias, destacando el síndrome de quistes renales y diabetes, malformaciones en herradura y desarrollo de enfermedad renal crónica hasta en el 50,0 % de los pacientes antes de los 45 años (1, 8).

En relación con los subtipos menos frecuentes, hay menos características descritas debido a su baja prevalencia. Se han identificado alteraciones pancreáticas, más específicamente agenesia, malignidad y disfunción pancreática exocrina en los subtipos 4, 7 y 8, respectivamente, y los subtipos 10, 12 y 13 se asocian con diabetes neonatal (1, 15). En la tabla 2 se describen los diferentes tipos de MODY con el tipo de mutación, las implicaciones fisiopatológicas y la opción terapéutica.

MODY-10 es un subtipo poco frecuente de diabetes monogénica, causado por una mutación en el gen INS, que codifica la insulina. Esta mutación fue descrita por primera vez en el año 2008 (16) y ha sido documentado en, aproximadamente, 25 familias, con una edad promedio de presentación a los 13 años y caracterizado por hiperglucemia, que generalmente sigue un curso estable (1, 11). La presentación clínica de estas personas puede variar considerablemente según la penetrancia del gen afectado, manifestándose desde hiperglucemia leve hasta casos de pérdida significativa de la función de las células beta, con la consiguiente necesidad de terapia con insulina. Además, se han reportado complicaciones asociadas con este subtipo de MODY, principalmente retinopatía, nefropatía diabética y neuropatía. Hasta la fecha, para su tratamiento se describe el manejo con sulfonilureas o dosis bajas de insulina (10-11).

Tabla 2: Subtipos de MODY con su mutación genética, mecanismos fisiopatológicos y tratamiento

Gen y tipo de MODY Proteína Fisiopatología Tratamiento
HNF4A - MODY-1 Factor nuclear de hepatocitos 4α Es un factor de transcripción que regula la función de las células beta. Su mutación resulta en la disminución de la capacidad de secreción de insulina en respuesta a los niveles de glucosa. Primera línea: sulfonilureas
GCK - MODY-2 Glucoquinasa Actúa como sensor de glucosa y determina el umbral para la secreción de insulina. Esta enzima limita la velocidad de la glucólisis. Sin manejo farmacológico, excepto en la gestación
HNF1A - MODY-3 Factor nuclear de hepatocitos 1α Factor de transcripción de células beta. Su mutación genera deficiencias en la secreción de insulina. Primera línea: sulfonilureas Segunda línea: agonistas de GLP-1, inhibidores de DPP-4 e insulina
PDX1 - MODY-4 Factor de transcripción PDX1 Es esencial en el desarrollo y la diferenciación del páncreas. Su mutación genera una producción insuficiente de insulina. Primera línea: sulfonilureas Segunda línea: insulina
HNF1B - MODY-5 Factor nuclear de hepatocitos 1β Factor de transcripción implicado en el desarrollo renal y de función de las células beta. Su mutación genera disfunción en la secreción de insulina. Primera línea: insulina y sulfonilureas
NEUROD1 - MODY-6 Factor de diferenciación neurogénica 1 Factor de transcripción crucial en la diferenciación de las células beta. Su mutación genera deficiencia progresiva de la secreción de insulina. Primera línea: hábitos y sulfonilureas.
KLF11 - MODY-7 Factor 11 tipo Krueppel Factor de transcripción involucrado en la respuesta al estrés oxidativo; su mutación genera una secreción inadecuada de insulina en respuesta a la glucosa. Insulina
CEL- MODY-8 Lipasa pancreática Lipasa pancreática relacionada con la función del páncreas exocrino, su mutación lleva a una disfunción tanto exocrina como endocrina. Primera línea: agentes hipoglucemiantes orales y sulfonilureas Segunda línea: insulina
PAX4 - MODY-9 Factor de transcripción PAX4 Factor de transcripción que interviene en la diferenciación del páncreas endocrino. Su mutación altera la supervivencia de la célula beta. Primera línea: hábitos y sulfonilureas Segunda línea: insulina
INS - MODY-10 Insulina Producción de insulina. Su mutación resulta en la alteración de plegamiento y procesamiento de la molécula de insulina. Primera línea: hábitos, sulfonilureas o insulina
BLK - MODY-11 Proteína tirosina quinasa BLK (de la familia de SRC) Se expresa en las células β y participa en la señalización intracelular que promueve la secreción de insulina. Primera línea: hábitos y sulfonilureas Segunda línea: insulina
ABCC8 - MODY-12 SUR1 Codifica el subcomponente SUR1 del canal de potasio sensible al ATP en la célula beta. Su mutación genera alteraciones en la apertura de los canales y conlleva a secreción irregular de insulina. Primera línea: sulfonilurea Segunda línea: inhibidores de SGLT-2, insulina.
KCNJ11- MODY-13 Subunidad del canal de potasio sensible a ATP Codifica una subunidad del canal de potasio sensible a ATP. Su mutación genera secreción irregular de insulina. Primera línea: sulfonilurea e insulina
APPL1 - MODY-14 Proteína adaptadora APPL1 Proteína que se une a AKT en la vía de señalización de la insulina. Su mutación genera resistencia a la insulina, alteración en la homeostasis de la glucosa y, finalmente, déficit progresivo de secreción de insulina. Primera línea: hábitos y sulfonilureas Segunda línea: insulina

Fuente: modificado de referencia 3

Discusión

Diagnósticos diferenciales: MODYcomo un reto clínico

Los avances en las pruebas genéticas han permitido una clasificación precisa y un diagnóstico certero de MODY; sin embargo, se ha descrito que hasta el 80,0 % de los casos están erróneamente diagnosticados como diabetes tipo 1 o 2 (17-18). El diagnóstico adecuado del tipo de diabetes es fundamental, ya que permite brindar un tratamiento dirigido y facilita la adecuada identificación de familiares posiblemente afectados por la enfermedad (7, 19).

El principal diagnóstico diferencial de la MODY es la diabetes tipo 1 (DT1). La presencia de un nivel de péptido C superior a 200 pmol/l, tras 3-5 años del diagnóstico y que permite descartar el periodo de luna de miel, junto con la ausencia de autoanticuerpos (como la descarboxilasa del ácido glutámico, la antitirosina fosfatasa IA2, los antiislotes y los anticuerpos contra el transportador de zinc 8), son los factores clave que diferencian la diabetes tipo 1 de la MODY (3, 8, 20); no obstante, se ha observado la presencia de autoanticuerpos hasta en un 1,7 % de la población general (21) y esta prevalencia puede ser aún mayor en pacientes con MODY.

En una cohorte de 28 pacientes con diagnóstico confirmado de MODY con mutaciones en HNF1A, HNF4A y GCK, se encontró positividad de anticuerpos anti-GAD o anti-IA-2 en el 25,0 % de los casos y la presencia de estos anticuerpos se asoció con niveles más elevados de HbA1c al momento del diagnóstico (22), aunque se requieren estudios a largo plazo para evaluar el control glucémico y el desarrollo de complicaciones en estos pacientes. Ante este nuevo panorama, la positividad de autoanticuerpos como criterio de exclusión para MODY puede ser cuestionada, y cada caso debe analizarse de manera individual, considerando las características fenotípicas y el uso de calculadoras de probabilidad diagnóstica.

Adicionalmente, en relación con la presentación clínica, es fundamental considerar las características del debut del paciente, que pueden orientar el enfoque diagnóstico. En diabetes tipo 1, la destrucción autoinmune de la célula beta pancreática lleva a una deficiencia absoluta de insulina, lo que conlleva a un inicio abrupto, con síntomas catabólicos y, en muchos casos, a crisis hiperglucémicas agudas, en particular cetoacidosis diabética o, al menos, la presencia de cetosis (2, 23). La ausencia de dichas características debe hacer sospechar de otros tipos de diabetes, la MODY suele tener una forma de presentación progresiva y con un curso clínico larvado, por lo que rara vez ocasiona falla de célula beta que conlleve a síntomas catabólicos, no obstante, dicha clínica depende del subtipo en relación con la mutación genética asociada (7).

Si bien la diabetes tipo 2 (DT2) es la más frecuente, se debe ejercer un correcto ejercicio diagnóstico antes de catalogar a una persona con esta enfermedad, más aún, ante la ausencia de marcadores bioquímicos específicos que permitan hacer una clasificación precisa. Las principales características que permiten diferenciar la MODY de la DT2 son la ausencia de resistencia a la insulina y de obesidad, así como una marcada sensibilidad al manejo con sulfonilureas (7-8).

El diagnóstico temprano de MODY enfrenta barreras relacionadas con el paciente, como el reconocimiento de antecedentes y la adherencia al seguimiento; con el sistema de salud, como el acceso a pruebas diagnósticas; y barreras relacionadas con el personal médico, cuya capacidad para identificar formas poco comunes de diabetes es crucial. Este último factor es el principal responsable de los diagnósticos erróneos y tardíos de MODY (24). Por ello, es fundamental ampliar la literatura científica sobre los tipos menos comunes de diabetes, no solo para especialistas, sino para familiarizar a médicos de atención primaria en la identificación de características de sospecha de diabetes monogénica.

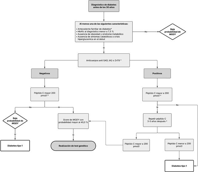
En la figura 1 se presenta un algoritmo propuesto por los autores que detalla el proceso diagnóstico de MODY, con el que se pretende sensibilizar en la sospecha diagnóstica y realización de pruebas genéticas a población específica. Este enfoque representa el primer paso en la implementación sistemática de la evaluación de probabilidad diagnóstica en un centro de referencia y es un acercamiento a la medicina de precisión en el campo clínico, basado en la caracterización fenotípica y genética de los pacientes.

Tratamiento de la MODY

El diagnóstico y la clasificación precisos de la diabetes son cruciales, ya que cada tipo tiene implicaciones pronósticas y terapéuticas distintas. En la MODY, el tratamiento varía según el subtipo, tradicionalmente las sulfonilureas han sido la primera línea por su capacidad para estimular la secreción de insulina, a través de los canales de potasio sensibles al ATP (KATP) en las células beta del páncreas; sin embargo, con el tiempo, la función de las células beta puede deteriorarse, requiriendo terapias adicionales para mantener un control glucémico adecuado (25-26).

Las personas con GCK-MODY, generalmente, presentan hiperglucemia leve y estable en ayunas que, salvo en situaciones especiales como el embarazo, no requiere tratamiento antidiabético. En contraste, los pacientes con HNF1A-MODY o HNF4A-MODY responden bien a dosis bajas de sulfonilureas, consideradas la terapia de primera línea, aunque algunos pueden necesitar terapia con insulina con el tiempo (27).

En los últimos años, los agonistas del receptor de GLP-1 y los inhibidores de la DPP- 4 han emergido como opciones de segunda línea en ciertos tipos de MODY, particularmente en quienes pierden respuesta al uso de sulfonilureas o desarrollan hipoglucemias con el tratamiento (28). Fármacos como semaglutida y liraglutida han mostrado ser efectivos en mejorar el control glucémico, con menor riesgo de hipoglucemia y ofreciendo beneficios adicionales, como reducción del riesgo cardiovascular (29).

Por su parte, los inhibidores de la DPP-4 han mostrado una eficacia moderada como tratamiento adyuvante, mejorando la variabilidad glucémica sin aumentar el riesgo de hipoglucemia. Estos tratamientos representan una opción eficaz y segura para pacientes con MODY, que son altamente sensibles a las sulfonilureas o cuando la monoterapia no es suficiente (30).

Nota. *:antecedentefamiliar de diabetes en primera línea de consanguinidad en tres generaciones sucesivas o en dos generaciones si uno de los familiares fue diagnosticado antes de los 25 años; °: medición de al menos tres anticuerpos (anti-GAD 65, antiislotes, antiinsulina, ZnT8); †: péptido C medido en el periodo posprandial, idealmente en las siguientes cinco horas posteriores a la ingesta. Se debe realizar, simultáneamente, la medición de glucosa sérica para descartar hipoglucemia y realizar una interpretación adecuada del valor del péptido C, según la glucemia central, considerando que, en hiperglucemia, un péptido C bajo indica deficiencia significativa de insulina endógena. En caso de glucosa sérica menor de 70 mg/dl, se debe repetir el péptido C tomado en condiciones adecuadas.

Figura 1. Algoritmo diagnóstico de la MODY: Nota. *:antecedentefamiliar de diabetes en primera línea de consanguinidad en tres generaciones sucesivas o en dos generaciones si uno de los familiares fue diagnosticado antes de los 25 años; °: medición de al menos tres anticuerpos (anti-GAD 65, antiislotes, antiinsulina, ZnT8); †: péptido C medido en el periodo posprandial, idealmente en las siguientes cinco horas posteriores a la ingesta. Se debe realizar, simultáneamente, la medición de glucosa sérica para descartar hipoglucemia y realizar una interpretación adecuada del valor del péptido C, según la glucemia central, considerando que, en hiperglucemia, un péptido C bajo indica deficiencia significativa de insulina endógena. En caso de glucosa sérica menor de 70 mg/dl, se debe repetir el péptido C tomado en condiciones adecuadas.

Fuente: elaboración propia.

Conclusión

MODY es una patología con características heterogéneas, incluso entre miembros de la misma familia. Aunque cada subtipo puede presentar fenotipos específicos, en general, comparten características clásicas que, junto a una adecuada interpretación de las calculadoras de probabilidad diagnóstica, permiten identificar a los pacientes candidatos para pruebas genéticas confirmatorias.

Se destaca la importancia del diagnóstico temprano y preciso de la MODY para proporcionar un tratamiento dirigido, reducir las tasas de errores diagnósticos y proporcionar una asesoría genética adecuada a los familiares. El enfoque presentado busca ilustrar un acercamiento hacia la medicina de precisión en el ámbito clínico, fundamentado en la caracterización fenotípica y genética de los pacientes, y determina el comienzo de la implementación sistemática de la evaluación de probabilidad diagnóstica en un centro de referencia.

Contribución de los autores

Stefania Cruz Calderón: conceptualización, metodología, administración del proyecto, visualización, escritura del borrador original, revisión del borrador y corrección; Néstor Andrés Diaz Posada: conceptualización, metodología, escritura del borrador original, revisión del borrador y corrección; Santiago Saldarriaga Betancur: conceptualización, metodología, escritura del borrador original, revisión del borrador y corrección; Alex Ramírez Rincón: conceptualización, metodología, supervisión, visualización, escritura, revisión del borrador y corrección.

Declaración de fuentes de financiación

Los autores declaran no haber recibido ningún tipo de financiación para el desarrollo o la publicación de este artículo.

Conflictos de interés

Los autores declaran no tener ningún conflicto de interés relacionado con este artículo.

Implicaciones éticas

El presente reporte de caso corresponde a una investigación sin riesgo, de acuerdo con la Resolución 8430 de 1993 de Colombia